Instance Verification Kit (IVK)
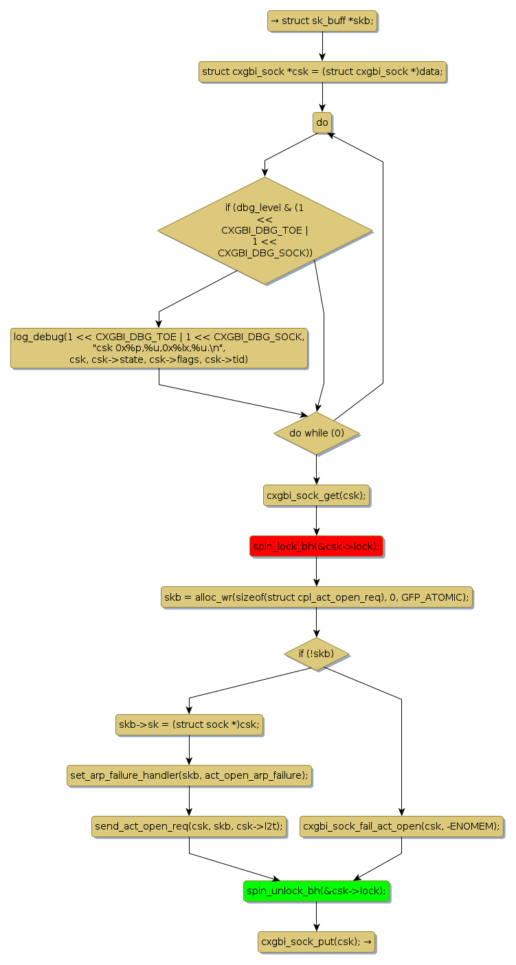
spin lock @ [17518+25+/linux-3.19-rc1/drivers/scsi/cxgbi/cxgb3i/cxgb3i.c]
Instance Signature: lock
|
The Matching Pair Graph:
|
|
Function Name
|
Control Flow Graph (CFG)
|
Events Flow Graph (EFG)
|
Source Correspondence
|
|
act_open_retry_timer
|
|
|
[17251+20+/linux-3.19-rc1/drivers/scsi/cxgbi/cxgb3i/cxgb3i.c]
|